mirror of https://github.com/interlegis/sigi.git
You can not select more than 25 topics
Topics must start with a letter or number, can include dashes ('-') and can be up to 35 characters long.
Tree:
04e4503ca7
0.2
0.3
Dockerlg
atendimento
atendimento-v2
atualiza-django-1.10.5
branch_nova
diagnosticos
local_sigi
master
my_sigi
new_sigi
pesquisas
producao
revisaoSidenav
sigi-4.0
stable/1.0
stable/2.0
stable/2.1
stable/2.2
unifica-settings-com-python-decouple
unstable/3.0
whois_api
3.0.0
3.0.1
3.0.10
3.0.11
3.0.12
3.0.13
3.0.14
3.0.15
3.0.16
3.0.17
3.0.18
3.0.19
3.0.2
3.0.20
3.0.21
3.0.22
3.0.23
3.0.24
3.0.25
3.0.26
3.0.27
3.0.28
3.0.29
3.0.3
3.0.30
3.0.31
3.0.32
3.0.33
3.0.34
3.0.35
3.0.36
3.0.37
3.0.38
3.0.39
3.0.4
3.0.40
3.0.41
3.0.42
3.0.43
3.0.44
3.0.45
3.0.46
3.0.47
3.0.48
3.0.49
3.0.5
3.0.50
3.0.51
3.0.52
3.0.53
3.0.54
3.0.55
3.0.56
3.0.57
3.0.58
3.0.59
3.0.6
3.0.60
3.0.61
3.0.62
3.0.63
3.0.64
3.0.65
3.0.66
3.0.67
3.0.68
3.0.69
3.0.7
3.0.70
3.0.71
3.0.72
3.0.73
3.0.74
3.0.75
3.0.76
3.0.77
3.0.78
3.0.79
3.0.8
3.0.80
3.0.81
3.0.82
3.0.83
3.0.84
3.0.85
3.0.86
3.0.87
3.0.88
3.0.89
3.0.9
3.0.90
3.0.91
3.0.92
3.0.93
3.0.94
4.0.0
4.0.1
4.0.2
4.0.3
4.0.4
4.0.5
4.0.6
4.0.7
4.0.8
4.0.9
${ noResults }
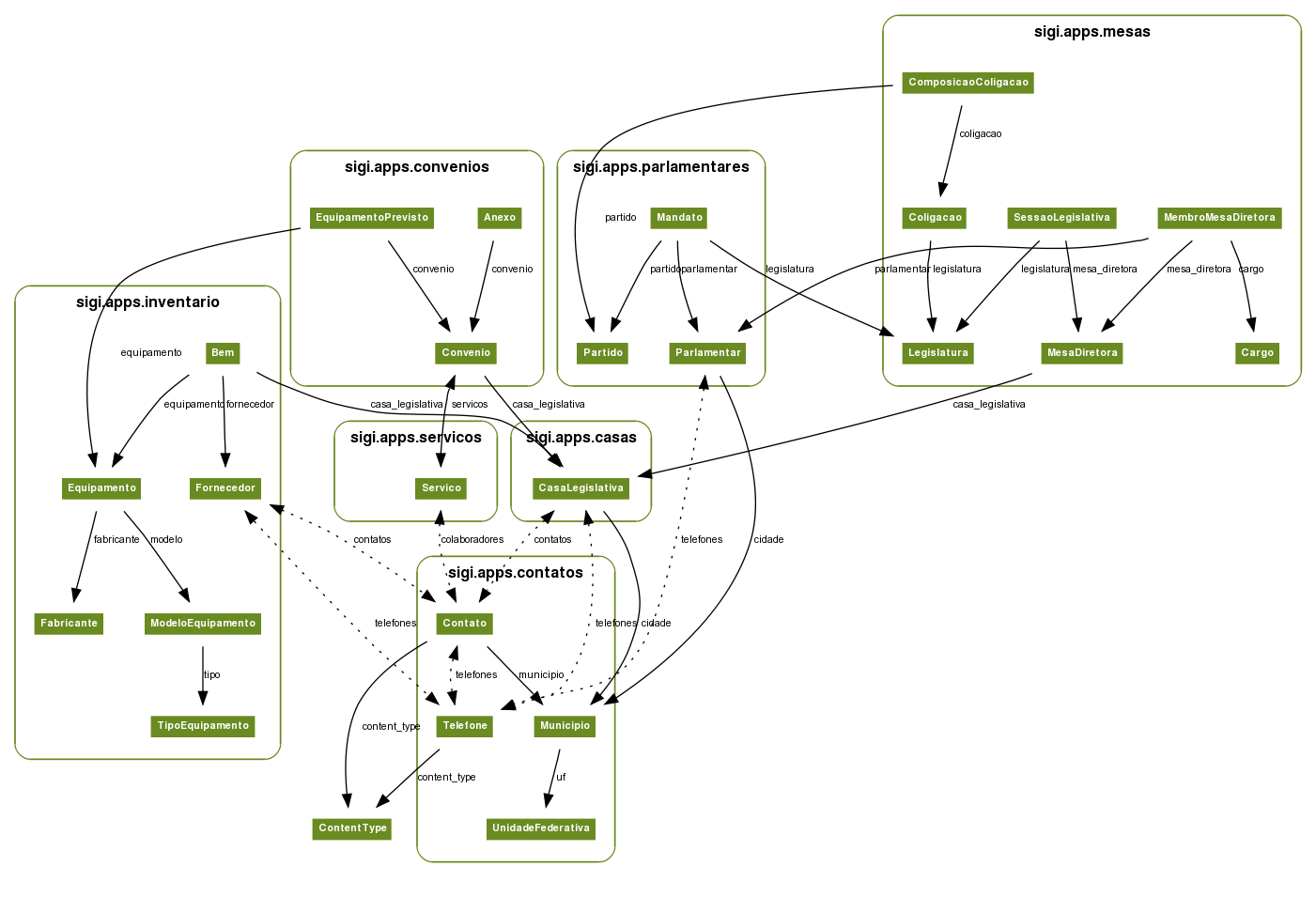
sigi/docs/relatorios/etapa4/imagens/apps.png